Sound is converted into electricity by a telephone and then transmitted as an analog signal.These waves have 3 fundamental characteristics:Amplitude, meaning the height (intensity) of the waveFrequency, which is the number of waves that pass in a single second and is measured in Hertz (cycles/second) (wavelength, the length of the wave from crest to crest, … Continue reading sound waves
Category: Signals
Wave Modulation – analog and digital
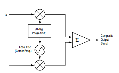
This article touches upon wave modulation techniques used in physical layer that allows one or multiple low bandwidth signals to use or share a high frequency bandwidth. Note that post only covered the lowest layer of OSI model ie physical layer and not the data link layer which actually provides access technologies liek FDMA , TDMA , CDMA etc.
