- MLDP (Multipoint Label Distribution Protocol)
- HLS (HTTP Live Streaming)
- DASH (Dynamic Adaptive Streaming over HTTP)
- SRT (Secure Reliable Transport)
- RIST ( Reliable Internet Stream Transport )
- MoQ( Media Over QUIC)
- WebRTC SFU + Scalable Video Encoding (SVC) for low latency decoding
- Fanout Multicast / Anycast
- WHEP (WebRTC-HTTP Egress Protocol)
- Protocol Comparison Matrix
- References
Multicast media streaming has become essential for modern telecommunications, broadcasting, and content delivery networks. This guide explores the protocols and technologies that enable efficient, scalable distribution of media to multiple receivers simultaneously, from MPLS-based approaches to cutting-edge QUIC-based solutions.
| Mature | Growing | Emerging |
|---|---|---|
| HLS/DASH | SRT, RIST | MoQ, WHEP |
| MLDP | WHEP |
MLDP (Multipoint Label Distribution Protocol)
MLDP is an MPLS-based multicast protocol designed for establishing multicast label switched paths (LSPs) in MPLS networks. It’s particularly suited for large-scale multicast delivery scenarios like IPTV, live video broadcasting, and enterprise multimedia applications.
How MLDP Works
- Uses label distribution to create multicast trees
- Optimizes bandwidth by leveraging MPLS forwarding
- Handles packet loss and congestion through sophisticated forwarding mechanisms
- Establishes efficient multicast paths across provider networks
Advantages
✅ Excellent scalability for handling multicast traffic across large networks
✅ Efficient bandwidth utilization through label switching
✅ Built-in packet loss and congestion handling via MPLS forwarding
✅ Proven in large carrier deployments
Disadvantages
❌ Higher latency compared to UDP-based approaches, Less suitable for real-time, ultra-low-latency applications
❌ Requires dedicated MPLS network infrastructure
❌ Complex configuration and management overhead
Use Cases
- IPTV Networks: Primary protocol for carrier IPTV deployments
- Live Event Broadcasting: Sports and entertainment distribution
- Enterprise Multicast: Internal network content delivery
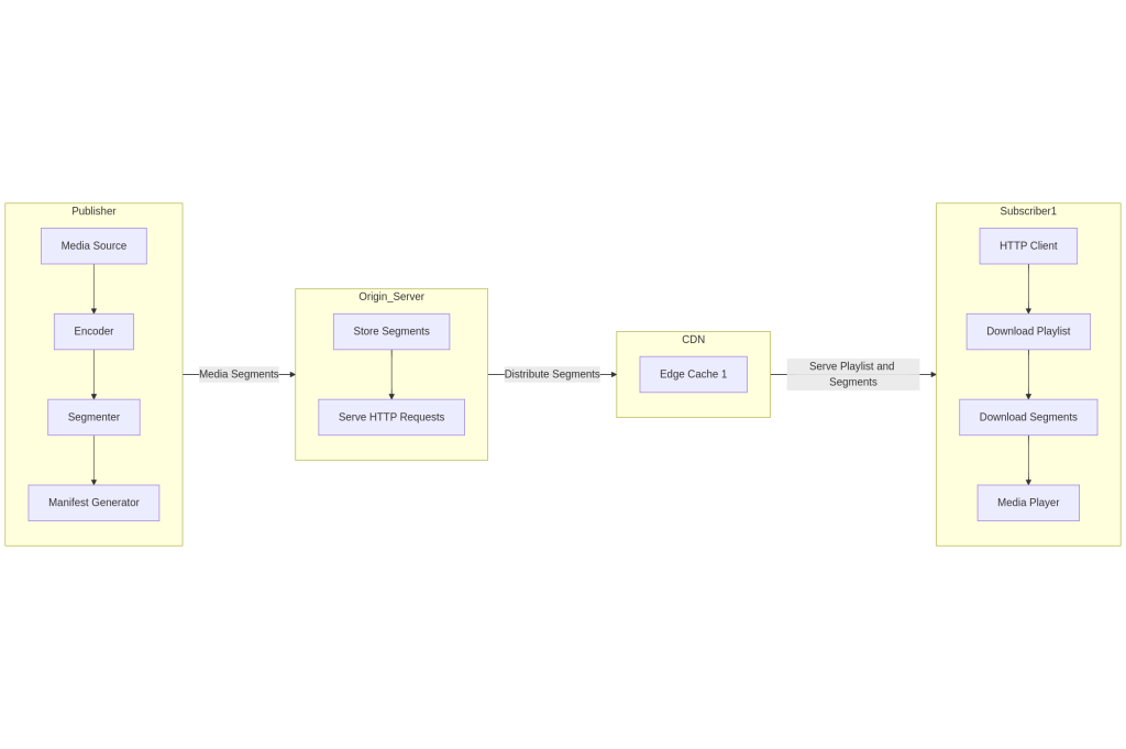
HLS (HTTP Live Streaming)
HLS is one of the most widely deployed HTTP-based streaming protocols, created by Apple and standardized through IETF (RFC 8216). It segments media content into fixed-duration chunks and delivers them over standard HTTP/HTTPS, making it highly compatible with existing CDN infrastructure and web technologies, but it faces competition from other streaming protocols due to certain limitations, including latenc , fragmented playback, bandwidth inefficiency and limited interactivity.

Architecture
- Media Segmentation: Content divided into 2-10 second segments
- Playlist Distribution: M3U8 playlist files guide client playback
- Progressive Download: Segments downloaded sequentially over HTTP
- CDN-Optimized: Works seamlessly with content delivery networks
Advantages
✅ Exceptional CDN compatibility (optimal for OTT content distribution)
✅ Works across firewalls (uses standard HTTP/HTTPS)
✅ Cross-platform and device compatibility
✅ Simple implementation and deployment
✅ Proven at massive scale (Netflix, YouTube, etc.)
Disadvantages
❌ Higher latency (due to buffering and HTTP overhead), Not suitable for live, interactive, or real-time applications
❌ Bandwidth inefficiency from repetitive HTTP requests
❌ Limited interactivity and control capabilities
Use Cases
- Video-on-Demand (VOD): Movies, TV shows, educational content
- Live Streaming: Sports, news broadcasts (with reduced interactivity)
- OTT Platforms: Netflix, YouTube, Disney+, etc.
- Podcast & Audio Streaming: Music and audio-based content
DASH (Dynamic Adaptive Streaming over HTTP)
DASH is an international standard (ISO/IEC 23009-1) that provides dynamic bitrate adaptation for HTTP-based streaming. Unlike HLS’s fixed approach, DASH enables clients to select the optimal quality based on network conditions, similar to HLS but with standardized mechanisms.
Architecture
- Media Presentation Description (MPD): XML file describing available bitrates and segments
- Multiple Bitrates: Content encoded at various quality levels (480p, 720p, 1080p, 4K)
- Dynamic Selection: Client chooses bitrate based on available bandwidth
- CDN Integration: Works with standard HTTP/HTTPS delivery networks
Advantages
✅ Dynamic adaptive streaming reduces buffering and improves QoE
✅ International standardization (ISO/IEC 23009-1)
✅ Supports multiple codecs (H.264, H.265, VP9, AV1)
✅ Efficient bandwidth utilization
✅ CDN-friendly like HLS
Disadvantages
❌ Similar latency limitations to HLS (10-30 seconds typical) but more complex implementation than HLS
❌ Requires sophisticated client logic for bitrate selection
❌ Not optimized for real-time communication
Use Cases
- Premium VOD Services: Netflix, Amazon Prime (primary choice)
- Live Streaming Events: Sports, concerts, conferences
- 4K Ultra HD Streaming: High-quality media delivery
- Mobile Streaming: Adaptive quality for variable networks
SRT (Secure Reliable Transport)
SRT is an open-source, real-time video streaming protocol developed by Haivision and Wowza, and now governed by the SRT Alliance. It combines reliability, security, and low latency into a single protocol, specifically designed for high-quality video streaming over unpredictable networks.
Key Technologies
- NAK-based Retransmission: Selective and immediate re-transmission for packet loss recovery
- Adaptive Bitrate: Adjusts to network conditions
- Advanced Encryption: TLS 1.2+ for secure transmission
- Video Processing: Optimized codec support and quality control
Advantages
✅ Sub-second latency (500ms or less) comparable to WebRTC
✅ Codec agnostic – works with any video codec
✅ Strong security with built-in encryption
✅ Excellent compatibility across platforms
✅ Proven in enterprise and broadcasting environments
✅ NAK-based recovery for efficient loss handling
Disadvantages
❌ Requires dedicated SRT infrastructure
❌ Less widespread adoption compared to HLS/DASH
❌ Higher bandwidth overhead due to reliability mechanisms
❌ Smaller ecosystem of tools and services
Technical Details
- Packet Structure: Each SRT packet begins with an SRT header containing metadata
- Control & Data Packets: Separate handling for media and control information
- Window-based ACK: Acknowledges reception of packet groups for efficiency
Use Cases
- Live Event Streaming: Sports, concerts, news broadcasts
- Enterprise Video: Corporate events, remote monitoring
- Contribution Networks: Equipment to broadcast center feeds
- Low-Latency Surveillance: Security camera monitoring
- Gaming & Interactive: Competitive gaming with minimal latency
Each unit of SRT media or control data created by an application begins with the SRT packet header.

RIST ( Reliable Internet Stream Transport )
RIST is an open-source specification for transporting video over lossy, unpredictable internet networks with low latency and high quality. Managed by the VESA (Video Electronics Standards Association), it’s optimized for broadcasting and professional video delivery where reliability is critical.
Core Features
- RTP/UDP Foundation: Built on industry-standard protocols
- NACK-based Retransmission: Automatic Request (ARQ) for packet recovery
- Error Correction: Forward Error Correction (FEC) capabilities
- Profile Flexibility: Multiple profiles for different use cases
RIST Profiles
| Profile | Latency | Use Case | Complexity |
|---|---|---|---|
| Simple Profile | Very Low | Point-to-point delivery, LAN | Minimal |
| Main Profile | Low | Broadcast networks, WANs | Standard |
| Enhanced Profile | Optimized | Complex networks, redundancy | Advanced |
Associated Protocols
- RTP (Real-time Transport Protocol): Media transport
- RTCP (RTP Control Protocol): Feedback and statistics
- FEC (Forward Error Correction): Additional reliability layer
Advantages
✅ Excellent for 2-6 second latency applications
✅ Built-in error correction and recovery
✅ NACK-based efficiency reduces bandwidth waste
✅ Open-source specification promotes adoption
✅ Suitable for mission-critical broadcasting
✅ Multiple profiles for different scenarios
Disadvantages
❌ Higher latency than SRT or WebRTC
❌ Requires careful network tuning
❌ Still building ecosystem and tooling, Less mainstream than HLS/DASH
Competitive Landscape
- Open-source Predecessors: SRT (more mature, lower latency)
- Proprietary Alternatives: Zixi (feature-rich), VideoFlow (specialized use cases)
Use Cases
- Professional Broadcasting: Live TV, sports events
- Content Distribution: Reliable ingest and contribution
- Failover Networks: Redundancy with automatic recovery
- International Feeds: Transatlantic/transpacific broadcasts
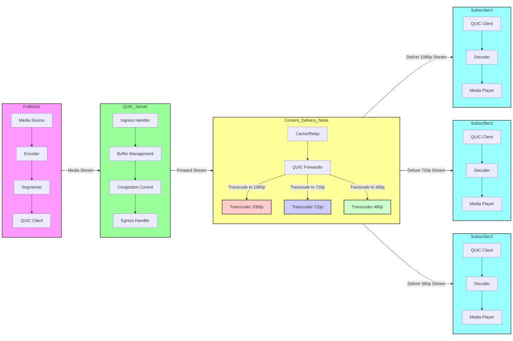
MoQ( Media Over QUIC)
MoQ is under design for low-latency media streaming applications, which can be live as well as on demand streaming , e.g., interactive content, live events, gaming. MoQ represents the next evolution in low-latency media streaming, currently under standardization by the IETF Media Over QUIC Working Group. It leverages QUIC (Quick UDP Internet Connections) as its transport layer, inheriting QUIC’s advantages: multiplexing, connection migration, and built-in security.


- (+) TLS 1.3 and AES encryption
Architecture Overview
Publisher → QUIC Servers → CDN Nodes → Transcoding → Subscribers ↓ Caching & Relay
Key Advantages of QUIC Foundation
✅ TLS 1.3 Integration: Encryption by default (AES-GCM)
✅ Multiplexing: Multiple streams over single connection
✅ Connection Migration: Seamless network switching (WiFi↔5G)
✅ Reduced Latency: 0-RTT resumption, faster handshakes
✅ Congestion Control: Improved adaptation to network changes
Media Over QUIC Features
- Variable Resolution Support: Subscribers request different quality levels
- Content Transcoding: On-the-fly quality conversion at CDN nodes
- Selective Bitstream Decoding: Partial bitstream reception for lower resolutions
- Dynamic Adaptation: Real-time quality adjustment based on network conditions
WebRTC SFU + Scalable Video Encoding (SVC) for low latency decoding
WebRTC-based Selective Forwarding Unit (SFU) combined with Scalable Video Coding (SVC) represents a powerful architecture for real-time interactive media. Rather than mixing or transcoding media server-side, an SFU forwards selected streams while SVC enables efficient bitrate adaptation at the application layer, allowing subscribers to consume partial bitstreams matching their network conditions and device capabilities.
Scalable Video Coding (SVC)
SVC enables transmission and decoding of partial bitstreams, allowing delivery of video services with lower temporal or spatial resolutions or reduced quality while maintaining high reconstruction fidelity relative to the partial bitstream rate.
Scalability Dimensions
- Quality/Fidelity Scalability: Variable compression levels and details
- Temporal Scalability: Different frame rates (30fps, 15fps, 7.5fps, 3.75fps)
- Spatial Scalability: Different resolutions (1080p, 720p, 480p, 360p)
RTCRtpCodecCapability dictionary provides information about codec capabilities such as codec MIME media type/subtype,codec clock rate expressed in Hertz, maximum number of channels (mono=1, stereo=2). With the advent of SVC there has been a rising interest in motion-compensation and intra prediction, transform and entropy coding, deblocking, unit packetization. The base layer of an SVC bit-stream is generally coded in compliance with H.264/MPEG4-AVC.
Selective Forwarding Unit (SFU)
A Selective Forwarding Unit is a media server that:
- Receives media streams from multiple participants
- Does NOT mix or transcode (unlike MCU)
- Selectively forwards streams to receivers based on:
- Bandwidth constraints
- Device capabilities
- Application logic
- User selection
Publisher (H.264 SVC) ↓SFU (receives multi-layer stream) ↓ ├→ Client 1 (1080p/30fps) - receives all layers ├→ Client 2 (720p/15fps) - receives subset of layers └→ Client 3 (480p/7.5fps) - receives base layer only
Use Cases
- Multi-Party Video Conferencing: Efficient bandwidth for 4+ participants
- Interactive Streaming: Live Q&A, webinars, online classes
- Gaming: Low-latency multiplayer gaming streams
- Remote Collaboration: Screen sharing + video with adaptive quality
- Live Broadcasting with Interactivity: Audience participation features
Implementation Considerations
Encoding Requirements
- Encoder must support SVC profile (H.264/AVC SVC, VP9, or AV1)
- Base layer MUST be independently decodable
- Enhancement layers defined at encoding time
Client-Side Complexity
- Clients must understand layer dependencies and perform Dynamic layer switching based on bandwidth
- Clients also need to implement complex jitter buffer management for multi-layer streams
Network Considerations
- Packet loss recovery becomes layer-aware
- Prioritize base layer transport and perform QoS marking for different layers
Fanout Multicast / Anycast
Fanout (multicast) and anycast are connection-less approaches to multi-recipient delivery, distinct from connection-oriented protocols that must establish individual peer connections.
Connection-oriented protocols find it difficult to scale out to large numbers as compared to connectionless protocols like IP/UDP. It is not advisable to implement hybrid, multipoint or cascading architectures for low latency networks as every proxy node will add its buffering delays.
Connection-Oriented Issues:
- Linear scaling:
Nconnections forNreceivers - Per-peer buffering overhead
- Session management complexity
- Exponential state growth
Connectionless Advantages:
- IP-level distribution efficiency
- Single transmission, multiple receivers
- Minimal per-connection overhead
- Broadcast/multicast native to UDP/IP
As a rule of thumb In low-latency networks, avoid proxy cascades. Direct peer-to-peer or simple tree topologies minimize delay.
WHEP (WebRTC-HTTP Egress Protocol)
WHEP is a standardized protocol (IETF draft) for WebRTC-based media egress. It enables efficient delivery of media streams via WebRTC’s proven reliability mechanisms while maintaining compatibility with HTTP infrastructure.
WebRTC-based egress protocol with Very Low (<500ms) latency but high reliability over SRTP atop DTLS.
Technical Specifications
- Transport: SRTP (Secure Real-time Transport Protocol) over DTLS (Datagram TLS)
- Latency: Very low (<500ms typical)
- Reliability: High confidence delivery with automatic retransmission
- Encryption: DTLS secures the transport layer
Advantages
✅ Sub-500ms latency with high reliability
✅ SRTP encryption prevents eavesdropping
✅ DTLS authentication and integrity
✅ Leverages proven WebRTC infrastructure
✅ HTTP compatibility for firewall traversal
✅ Standardized protocol definition
Disadvantages
❌ Requires DTLS/SRTP infrastructure
❌ Less established than HLS/DASH
❌ Client implementation complexity
❌ Browser support still developing
Use Cases
- Interactive Broadcasting: Real-time viewer participation
- Live Event Streaming: Ultra-low latency consumption
- WebRTC Broadcasting: Native browser consumption
- Secure Streaming: Encrypted media delivery
Protocol Comparison Matrix
| Aspect | MLDP | HLS | DASH | SRT | RIST | MoQ | WebRTC SFU+SVC | WHEP |
|---|---|---|---|---|---|---|---|---|
| Latency | Medium | High (10-30s) | High (10-30s) | Ultra-Low (<500ms) | Low (2-6s) | Ultra-Low (<1s) | Ultra-Low (<100ms) | Ultra-Low (<500ms) |
| Scalability | Excellent | Excellent | Excellent | Good | Good | Excellent | Excellent (multi-party) | Good |
| Infrastructure | MPLS | HTTP/CDN | HTTP/CDN | Custom | RTP/UDP | QUIC | WebRTC | WebRTC |
| Complexity | High | Low | Medium | Medium | Medium | Medium | High | High |
| Reliability | Built-in | Buffering | Buffering | NAK-based | NACK/FEC | QUIC | SRTP/DTLS | SRTP/DTLS |
| Encryption | Basic | Optional | Optional | TLS 1.2+ | Standard | TLS 1.3 | DTLS | DTLS |
| Real-Time | Fair | Poor | Poor | Excellent | Good | Excellent | Excellent | Excellent |
| CDN Support | No | Native | Native | Limited | No | Emerging | No | Limited |
| Multi-Party | No | No | No | Limited | No | Yes | Native | Yes |
| Use Case | IPTV | VOD/OTT | VOD/Premium | Live Events | Broadcasting | Interactive | Conferencing | WebRTC Apps |
My Decision Framework for Choosing the Right Protocol
For Enterprise IPTV MLDP
For Video-on-Demand (VOD) & OTT Services chose DASH or HLS
For Live Broadcasting (≤6s Latency) m RIST or SRT
For Ultra-Low Latency Interactive (<1s) like cloud gaming MoQ, SRT, WebRTC SFU+SVC, or WHEP
For Multi-Party Video Conferencing WebRTC SFU + SVC
Latency-Scalability Tradeoff
Low Latency ←──────────────→ High Scalability (WHEP) (HLS/DASH) (SRT) (MLDP) (MoQ)
Scalable multicast media streaming requires a nuanced understanding of protocol tradeoffs. There is no one-size-fits-all solution. However as QUIC deployment accelerates and MoQ/WHEP mature, we’ll likely see a convergence toward QUIC-based solutions for new projects.
Standardization & Regulatory Status (2025)
| Protocol | Standards Body | Status | Latest Version | RFC/ISO Standard |
|---|---|---|---|---|
| HLS | IETF | Finalized (RFC 8216) | 7.0 (2020) | RFC 8216 |
| DASH | ISO/IEC | International Standard | v1 (2012), v2 (2014), v3 (2019) | ISO/IEC 23009-1:2019 |
| MLDP | IETF | Finalized (RFC 6388) | 2.0 | RFC 6388, RFC 6389 |
| SRT | SRT Alliance | Open Specification | v1.4.4 (2024) | Community-managed |
| RIST | VESA | Open Specification (RIST 2.2) | v2.2 (2024) | VESA Technical Standard |
| MoQ | IETF MoQ WG | Work in Progress | Draft-11 (Jan 2025) | Expected RFC mid-2025 |
| WebRTC SFU+SVC | W3C/IETF | Finalized (RFC 7741 SVC, RFC 3550 RTP) | 1.0 (RTP payload) | RFC 3550, RFC 7741 |
| WHEP | IETF AVT WG | Proposed Standard | Draft-12 (Jan 2025) | Expected RFC Q2 2025 |
References
RFC & International Standards
HTTP Streaming Protocols
- RFC 8216 – HTTP Live Streaming (HLS) – Apple HTTP Live Streaming Specification
- ISO/IEC 23009-1:2019 – DASH (Dynamic Adaptive Streaming over HTTP) – International standard for adaptive HTTP streaming
- IETF Draft – Low-Latency DASH (LL-DASH) – Extension for reduced latency HLS
Real-Time Transport Protocols
- RFC 3550 – RTP (Real-time Transport Protocol) – Foundation for media transport
- RFC 3551 – RTP Payload Format – Audio and video codec specifications
- RFC 3711 – SRTP (Secure Real-time Transport Protocol) – Encryption and authentication for RTP
Multicast & Network Protocols
- RFC 3031 – MPLS Architecture – Foundation for MLDP
- RFC 6388 – LDP Extensions for Point-to-Multipoint and Multipoint-to-Multipoint Label Switched Paths (MLDP)
- RFC 6389 – MPLS Upstream Label Assignment for LDP
Emerging Protocols (IETF WGs)
- IETF MoQ WG – Media Over QUIC – Draft-11 (January 2025)
- IETF WHEP – WebRTC HTTP Egress Protocol – Draft-12 (January 2025)
- RFC 9000 – QUIC: A UDP-Based Multiplexed and Secure Transport
Open-Source Specifications
SRT Alliance
- SRT (Secure Reliable Transport) Specification – Version 1.4.4 (2024)
- SRT Cookbook – Best Practices Guide – Implementation guidelines
- SRT GitHub Repository – Reference implementation
VESA RIST
- RIST (Reliable Internet Stream Transport) Official Specification – Version 2.2 (2024)
- RIST Simple, Main, Enhanced Profiles – Profile definitions
- RIST Alliance Documentation – Technical resources
Industry Standards & Working Groups
Broadcasting Standards
- EBU (European Broadcasting Union) – RIST Recommendations – European standard adoption
- SMPTE ST 2059-1 – Timecode and Control Specifications – Professional video standards
- ITU-R BT.2020 – Ultra High Definition Television (UHDTV) – 4K/8K specifications
WebRTC Standards
- W3C WebRTC Specification – Real-time communication API
- IETF RTCWEB WG – WebRTC Protocols – Transport and codec specifications
